Резюме

Общая информация

Работаю на результат со знаком плюс!

Мухтаров Ринат Хусяинович
rin-nas@ya.ru
Telegram: Rin_Nas
+7 (965)157–69–01
10.09.1977
Россия, Московская обл., г. Мытищи
GitHub.com/rin-nas
ответственный, самостоятельный, инициативный, честный, аккуратный, неконфликтный; грамотный русский язык, intermediate English; хороший художественный вкус, веду здоровый образ жизни; люблю порядок, надёжность, понятность
компетентность, ориентированность на результат и клиента; системное и креативное мышление, наличие широкого кругозора; лидерские качества, умение работать в команде, аргументированно убеждать; умение планировать и организовывать свою работу; умение концентрироваться на главном, но не упускать нюансы;

Цели

  • Создание успешных инновационных продуктов с качественным контентом и сервисами;
  • Профессиональный «горизонтальный» рост («вертикальный» возможен);
  • Работа в крупной аккредитованной ИТ-компании с «белой» зарплатой, не стартап;
  • Долгосрочное сотрудничество;
  • Удалённый формат работы с возможностью приезжать в офис (гибрид возможен)

Профессиональные интересы

  • Базы данных, программирование, системная аналитика, веб-технологии;
  • PostgreSQL, YDB, ClickHouse, Tarantool; Golang, Python, Deno;
  • Готов учиться, осваивать новые технологии, ПО, язык разработки и др.

Профессиональные навыки

Администрирование баз данных, системный анализ, разработка ПО, архитектура

  1. Администирование отказоустойчивых кластеров СУБД: инсталляция, настройка, обновление, бэкапирование, сопровождение, решение проблем.
  2. Проектирование OLTP и OLAP баз данных, нормализация/денормализация, написание очень сложных SQL-запросов, использование транзакций, внешних ключей, триггеров, функций и хранимых процедур. Оптимизация скорости выполнения запросов.
  3. Веб-разработка ПО: планирование задач, сбор и анализ требований, проектирование, программирование, тестирование, документирование, внедрение, эксплуатация и техподдержка пользователей. Принципы разработки — устойчивость к ошибкам и взлому через многоконтурную защиту, простая архититектура, мало кода делает много работы, автотесты и наличие документации.
  4. Управление требованиями к ПО (cбор, анализ, спецификация, утверждение; изменения), написание технических заданий, ведение проектной документации. Скачать примеры ТЗ (2013—2016 г.) (zip, 1.6 MB).
  5. Создание графических диаграмм и блок-схем, описание алгоритмов, инструкций, регламентов, процессов, стандартов и др.
  6. Проектирование устойчивой и масштабируемой клиент-серверной архитектуры. Ускорение загрузки веб-страниц, снижение нагрузки на серверы. Интеграция систем.
  7. Опыт разработки конверторов и парсеров структур данных, парсеров текстов на естественном языке. Морфология, автоисправление опечаток, автотипографика, антиспам, антифлуд, антимат.
  8. Опыт разработки поисковых механизмов (полнотекстовый, параметрический, семантический) с учётом морфологии языка. Исправление ошибок и опечаток в поисковых запросах.
  9. Проектирование и прототипирование пользовательских и административных интерфейсов, технический дизайн, удобство использования (usability), UI/UX, A/B-тестирование

Менеджмент

  1. Умение превращать цели и задачи компании в продуманные ИТ решения
  2. Умение говорить на одном языке с бизнес и техническими подразделениями работодателя и партнёров, нахождение взаимовыгодных решений
  3. Формализация требований/пожеланий, написание продающих текстов, коммерческих предложений, договоров. Интерпретация законодательных актов в терминах ИТ.
  4. Анализ конкурентов, выработка конкурентных преимуществ и стратегии развития проекта/продукта совместно с заказчиком.
  5. Анализ поведения клиентов, выявление потребностей клиентов. Увеличение конверсии и объёмов продаж, сокращение издержек. Веб-аналитика.
  6. Поиск проблем и «узких мест» в проекте, выявление их причин и последствий. Нахождение оптимальных решений.
  7. Ведение проекта — постоянная готовность предоставить полный и ясный отчёт о состоянии проекта, своевременное реагирование на проблемы. Координация взаимодействия с другими участниками проектной группы.

Инструментарий

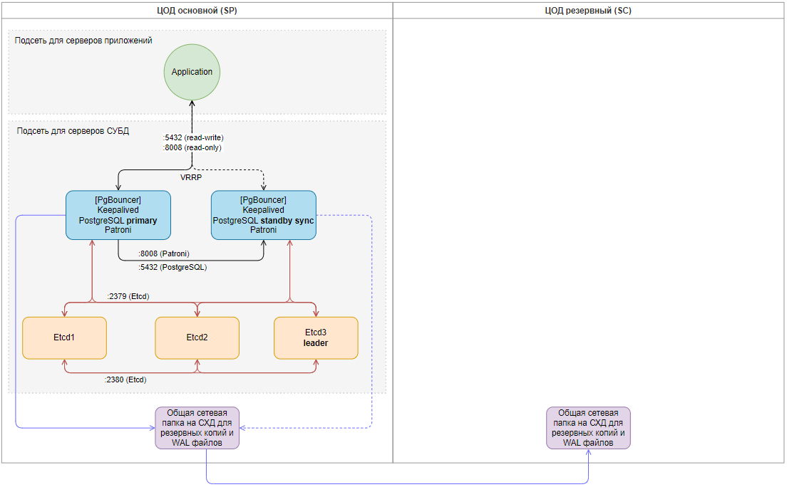
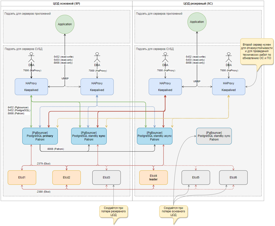
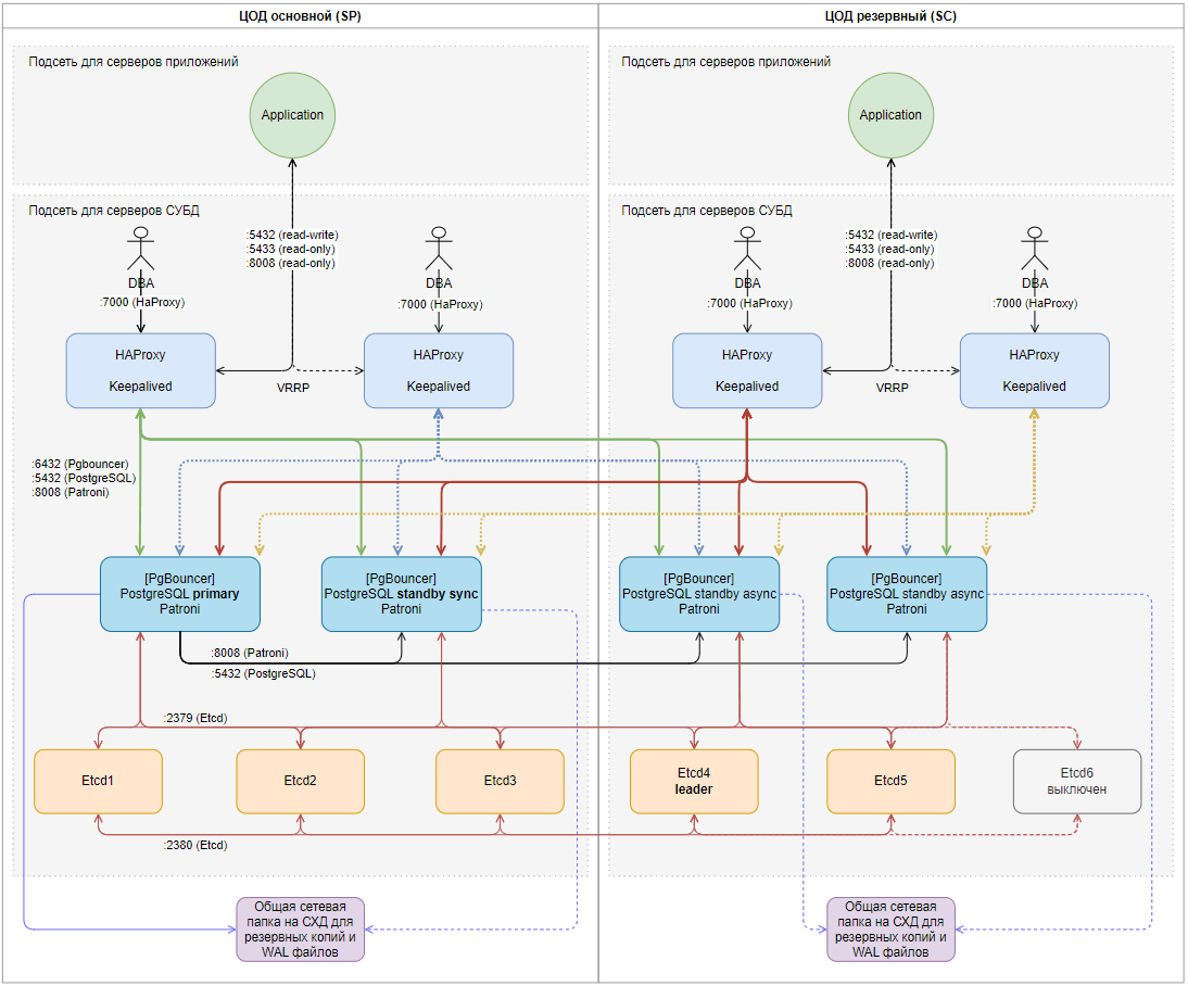
  1. Технологии: Linux, Windows; UML, BPMN, ERM; Agile software development (Scrum, Kanban); Continuous Integration, GIT Flow, SOA, MVC, OOP, TDD; JavaScript, PHP, SQL, HTML5, CSS3, Bash; SSH, HTTP[S], REST, SOAP, XML, XSD, XPath, JSON, AJAX, OpenAPI (Swagger), JSON Schema, RegExp (guru); jQuery, Bootstrap, PHPUnit; GIT, Mercurial; NodeJS, Nginx, Apache, HAProxy, Systemd; Etcd, Keepalived, Patroni, PgBouncer, PostgreSQL, MySQL, ClickHouse, Sphinx, Memcached; В меньшей степени — DWH, RabbitMQ, MSSQL, SQLite, MongoDB; Python, Java, C#, Pascal, Deplhi;
  2. Прикладное ПО: MS Word/Excel/Powerpoint/Outlook/Project, PhpStorm, SourceTree, XmlSpy, Chrome Developer Tools, Firebug, Selenium, Fiddler, Postman; Яндекс.Метрика/Вебмастер/Директ; Graylog; Google Analytics, Google Search Console, Google Play Developer Console; GitHub, GitLab, Jira, Confluence, Bitbucket, Draw.io;

Предложение для работодателя

Опыт работы

Ведущий инженер-аналитик

Диасофт, Москва (2000+ человек)
11.2025 — 02.2026

«Диасофт» — разработчик ПО для финансового сектора и других отраслей экономики.
Был в отделе разработки сертифицированной ФСТЭК СУБД Q.DataBase (на основе PostgreSQL), которая используется в продуктах компании.

Инструментарий: RedOS, AltLinux, Windows; Confluence, Jira; Outlook; Q.DataBase и его экосистема (расширения, Patroni и др.); Bash;

Причина смены работы — чрезмерный бюрократизм: ежедневный учёт отработанных часов (списывание трудозатрат в ПО) по задачам, нерелевантные внутренние обучающие курсы на 40+ часов; незрелый процесс поддержки клиентов и другое.

Администратор СУБД (DBA)

СберСпасибо, Москва (500+ человек)
1 год 10 мес.
01.2024 — 10.2025

«СберСпасибо» — программа лояльности Сбербанка. Ежеквартально в компании оценивают эффективность работы сотрудников (performance review).

Инструментарий: RHEL, Windows; Confluence, Jira; Outlook, KeePass, Zabbix; PostgreSQL, PgBouncer, Patroni, Etcd, HAProxy, Keepalived, Systemd; Bash;

Причина смены работы — сокращение. Хотя устраивало всё: коллеги, задачи, процессы, офис.

Ведущий программист-аналитик

Работа.Ру, Москва (200+ человек)
6 лет 8 мес.
04.2017 — 12.2023

«Работа.Ру» — портал для поиска работы и подбора персонала, принадлежащий Сбербанку. С 2019 г. работал в отделе продуктовой инфраструктуры. С 2021 каждые полгода в компании оценивают эффективность работы сотрудников (performance review).

Инструментарий: Ubuntu Linux, Docker; PhpStorm; Postman; GIT; GitLab; Grafana, Graylog, Zabbix; Confluence, Jira; TeamRetro; JavaScript, PHP, XDebug, Bash; NodeJS, PhantomJS; PgBouncer + PostgreSQL, ClickHouse; jQuery, XRegExp; JSON, HTML5, CSS3; Chrome Developer Tools, Postman;

Причина смены работы — желание работать администратором PostgreSQL в команде DBA, научиться новому, повышение дохода.

Старший системный аналитик

Сбербанк-Технологии, Москва (9000 человек)
9 месяцев
07.2016 — 03.2017

«СберТех» — дочерняя компания Сбербанка, разрабатывает и внедряет IT продукты в банковском секторе. IT компания масштаба нашей страны. 350 автоматизированных систем, 5000 внедрений в год.

Работал в ЦК Кредитной фабрики в команде из 4х городов в группе аналитиков. Отдел занимается разработкой back-end системы для оценки кредитных рисков и благонадёжности клиентов физических и юридических лиц.

На входе система получает заявку на оценку: анкетные данные клиентов, контрагентов, объектов недвижимости, данные о кредитном продукте. Далее система собирает дополнительную информацию по заявке и опрашивает бесплатные и платные системы-источники: бюро кредитных историй, источники благонадёжности, операторы сотовой связи, государственные системы. После все данные анализируются и оцениваются, считаются скоринговые баллы по заявке и её участникам. Итоговый результат передаётся в систему-потребитель.

Инструментарий: Microsoft Windows7, Outlook, Word, Excel, Powerpoint; Atlassian Confluence (plugins: Draw.io, Scroll Office, Scroll Versions), Jira, Bitbucket, SourceTree; JetBrains IntelliJ IDEA; Oracle SQL Developer; Altova XmlSpy; TortoiseGit; WinMerge;

Причина смены работы — желание расширить сферу применения своих профессиональных навыков, желание программировать, чрезмерный бюрократизм в компании.

Кроулли, Москва (15 человек)
8 месяцев
11.2015 — 06.2016

Стартап Krawlly занимается разработкой ПО, на основе технологии агрегации балансов, которая позволяет объединить информацию о счетах и транзакциях пользователя в разных банках, сотовых операторах, программах лояльности.

Компания поставляет решения для:
  • B2B — МФО, банков, электронных кошельков, PFM, CRM-систем для кросс-продаж, страховых компаний и телеком операторов.
  • B2С — мобильное приложение AnyBalance. Совместный проект с Рамблер на базе SaaS решения.

Причина смены работы — прекращение финансирования стартапа.

Системный аналитик, менеджер проектов

НКО Лидер, Москва (200 человек)
11 месяцев
12.2014 — 10.2015

Международные денежные переводы и оплата услуг. Партнёрская сеть банков и БПА. Свой платёжный процессинг и сеть устройств самообслуживания (терминалы). Электронный кошелёк LeoMoney.

По итогам успешной работы в добровольно-принудительном порядке был переведён в проектный офис и совмещал обе должности.

Причина смены работы — стагнация в профессиональном росте, сильная кадровая ротация в бизнес подразделении, низкий уровень зрелости управления в компании, ликвидация соцпакета.

НКО Лидер, Москва (200 человек)
1 год 10 мес.
03.2013 — 12.2014
Международные денежные переводы и оплата услуг. Партнёрская сеть банков и БПА. Свой платёжный процессинг и сеть устройств самообслуживания (терминалы). Электронный кошелёк LeoMoney.

Руководитель отдела разработки

БФМ.ру, Москва (70 человек)
7 месяцев
09.2012 — 03.2013
BFM.ru — новостной портал деловой тематики, СМИ. 200K новостей, 170K посетителей, 270K посещений в сутки с пиками до 8000 активных пользователей он-лайн. BFM.ru — проект медиа-холдинга «Объединённые Медиа», в блок СМИ которого входят радиостанции «Business FM» и «Шоколад».

Заместитель руководителя отдела разработки

БФМ.ру, Москва (70 человек)
1 год 2 мес.
07.2011 — 08.2012
BFM.ru — новостной портал деловой тематики, СМИ. 180K новостей, 120K посетителей, 190K посещений в сутки

Ведущий разработчик

БФМ.ру, Москва (70 человек)
1 год 8 мес.
11.2009 — 06.2011
BFM.ru — новостной портал деловой тематики, СМИ. 140K новостей, 100K посетителей, 180K посещений в сутки

Ведущий программист

Хаддан, Москва
5 месяцев
06.2009 — 10.2009
Разработка он-лайн игр в интернет.

Инженер-программист

Авториф, Москва
1 год 9 мес.
09.2007 — 05.2009
Продажа запчастей и автосервис для ведущих марок японских автомобилей. Имеет филиалы в 5 городах РФ.

Руководитель отдела интернет-технологий

10 месяцев
12.2006 — 09.2007
Овионт Информ специализируется на разработке ПО для ведения бухгалтерского учета и налоговой отчетности. Компания сертифицирована на соответствие требованиям международноого стандарта качества ISO 9001:2008. Непосредственное подчинение генеральному директору, руководил командой из 3-х человек. Работать здесь было интересно, но ушёл на бо́льшие деньги.

Веб-программист

1 год 5 мес.
07.2005 — 11.2006
Овионт Информ специализируется на разработке ПО для ведения бухгалтерского учета и налоговой отчетности.

Программист, менеджер веб-проектов

РА Интер (Бристоль Софт), Москва
4 месяца
03.2005 — 06.2005
Рекламное агентство полного цикла

Веб-программист

Мерседес-бенц клуб, Москва
1 год 5 мес.
10.2003 — 02.2005
Продажа автозапчастей и автосервис

Верстальщик, программист

Бристоль Софт (РА Интер), Москва
2 года 7 мес.
09.2000 — 03.2003
Рекламное агентство полного цикла

Контролёр-кассир

3 года 1 мес.
07.1997 — 07.2000
Сбербанк — банк №1 в России.

Образование

Центр подготовки и повышения квалификации IT-специалистов «АйТи-Подготовка»

09.2013 Тренинг «Высшая школа системных/бизнес-аналитиков и системных архитекторов»

Московский Авиационный Институт (МАИ)

04.2003 — 05.2003 Курс «Администрирование ОС FreeBSD» и «ОС FreeBSD в телекоммуникациях»

Центр компьютерного обучения при МГТУ им. Н.Э. Баумана

06.2000 — 06.2000 Курс «Программирование баз данных Delphi 4.0/5.0» (60 часов)

Университет Экономики Статистики Информатики (МЭСИ), Москва

1998—2000 Квалификация «экономист» по специальности «финансы и кредит»

Московский банковский колледж (сейчас — институт)

1994—1998 Квалификация «экономист» по специальности «банковское дело»

Школа № 1412, Москва

1983—1994 Класс выпуска: 11 «А»